2017年8月29日,发改委印发关于《关于修改〈招标投标法〉〈招标投标法实施条例〉的决定》(下文简称《决定》)(征求意见稿)公开征求意见的公告,《决定》对《招标投标法》和《招标投标法实施条例》进行了修改。

一、《招标投标法》主要修改内容有:
1、在原文件“中标人的投标应当符合下列条件:(一)能够最大限度地满足招标文件中规定的各项综合评价标准;能够满足招标文件的实质性要求,并且经评审的投标价格最低;但是投标价格低于成本的除外。”后增设一条“前款第二项中标条件适用于具有通用技术、性能标准或者招标人对其技术、性能没有特殊要求的招标项目。”点击免费下载海量工程资料
编者注:有专家指出,此举是对“经评审的最低投标价法”之滥用的改正,有利于遏制不合理的最低价中标现象。
2、第十九条增设规定:招标人可以在招标文件中合理设置支持技术创新、节能环保等方面的要求和条件。
3、修改后的内容对合同履行情况增设了一条规定:“依法必须进行招标的项目,招标人和中标人应当公布合同履行情况。”
二、《招标投标法实施条例》主要修改内容有:
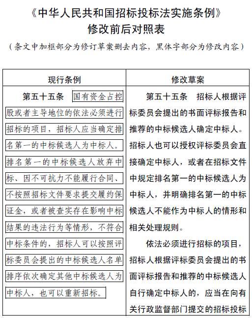
在第五十五条中,新增规定:招标人根据评标委员会提出的书面评标报告和推荐的中标候选人确定中标人。招标人也可以授权评标委员会直接确定中标人,或者在招标文件中规定排名第一的中标候选人为中标人,并明确排名第一的中标候选人不能作为中标人的情形和相关处理规则。依法必须进行招标的项目,招标人根据评标委员会提出的书面评标报告和推荐的中标候选人自行确定中标人的,应当在向有关行政监督部门提交的招标投标情况书面报告中,说明其确定中标人的理由。
编者注:修改前的条例是“招标人应当确定排名第一的中标候选人为中标人。”修改后,中标人的确定除排名第一的中标候选人之外,也可以由招标人通过授权评标委员会直接确定。
文件原文:
关于《关于修改〈招标投标法〉〈招标投标法实施条例〉的决定》(征求意见稿)公开征求意见的公告
按照党中央、国务院要求,为深化招标投标领域“放管服”改革,不断增强招标投标制度的适用性和前瞻性,推动政府职能转变,助力供给侧结构性改革,促进经济社会持续健康发展,我们起草形成了《关于修改〈招标投标法〉〈招标投标法实施条例〉的决定》(征求意见稿),现向社会公开征求意见。
有关单位和社会各界人士可以在2017年9月20日前,登陆国家发展改革委门户网站(http://www.ndrc.gov.cn)首页“意见征求”专栏,进入“《招标投标法》《招标投标法实施条例》修改公开征求意见”栏目,对征求意见稿提出意见建议。
感谢您的参与和支持!
附件:1.关于修改《招标投标法》《招标投标法实施条例》的决定(征求意见稿)
2.《招标投标法》《招标投标法实施条例》修改前后对照表
国家发展改革委法规司
2017年8月29日
附件一:
关于修改《招标投标法》的决定 (征求意见稿)
一、将第三条中的“国务院发展计划部门”修改为“国务院发展改革部门”。 二、第五条增加一款,作为第二款:“国家鼓励利用信息网络进行电子招标投标。数据电文形式与纸质形式的招标投标活动具有同等法律效力。”
三、删去第十三条第二款第三项。点击免费下载海量工程资料
四、将第十九条第二款修改为:“国家对招标项目的技术、标准有规定的,招标人应当按照其规定在招标文件中提出相应要求。招标人可以在招标文件中合理设置支持技术创新、节能环保等方面的要求和条件。”
五、将第二十四条修改为:“招标人应当确定投标人编制投标文件所需要的合理时间;但是,依法必须进行招标的项目,自招标文件开始发出之日起至投标人提交投标文件截止之日止,最短不得少于二十日,采用电子招标投标在线提交投标文件的,最短不得少于十日。”
六、第四十一条增加一款,作为第二款:“前款第二项中标条件适用于具有通用技术、性能标准或者招标人对其技术、性能没有特殊要求的招标项目。”
七、将第四十七条修改为:“依法必须进行招标的项目,招标人应当自订立书面合同之日起十五日内,向有关行政监督部门提交招标投标和合同订立情况的书面报告及合同副本。”
八、第四十八条增加一款,作为第四款:“依法必须进行招标的项目,招标人和中标人应当公布合同履行情况。”
关于修改《招标投标法实施条例》的决定 (征求意见稿)
一、将第五十五条修改为:“招标人根据评标委员会提出的书面评标报告和推荐的中标候选人确定中标人。招标人也可以授权评标委员会直接确定中标人,或者在招标文件中规定排名第一的中标候选人为中标人,并明确排名第一的中标候选人不能作为中标人的情形和相关处理规则。
“依法必须进行招标的项目,招标人根据评标委员会提出的书面评标报告和推荐的中标候选人自行确定中标人的,应当在向有关行政监督部门提交的招标投标情况书面报告中,说明其确定中标人的理由。”
二、第五十九条增加一款,作为第四款:“依法必须进行招标的项目,招标人和中标人应当公布合同履行情况。”
附件二:



END




